Penelitian menunjukkan bahwa ORF6 adalah major SARS-CoV-2 innate immune antagonist
Dalam penelitian baru-baru ini yang diposting ke server bioRxiv*, para peneliti di Amerika Serikat menunjukkan bagaimana protein open reading frame 6 (ORF6) severe acute respiratory syndrome coronavirus 2 (SARS-CoV-2) berkontribusi terhadap patogenesis virus dan memodulasi host's immune response.
Latar belakang
Host's innate immune respons adalah garis pertahanan pertama
melawan semua infeksi patogen. Beberapa penelitian telah menyoroti pentingnya
respons interferon tipe I (IFN) dalam bertahan melawan infeksi SARS-CoV-2.
Setiap kelainan bawaan yang mempengaruhi jalur IFN membuat seseorang rentan
terhadap infeksi patogen yang mematikan, seperti penyakit coronavirus 2019
(COVID-19). Mungkin, inilah mengapa beberapa pasien COVID-19 yang sakit parah
memiliki autoantibodi penetral terhadap IFN tipe I.
Sementara faktor penentu untuk hasil COVID-19 tidak dipahami
sepenuhnya, ketidakmampuan untuk memasang respons IFN antivirus yang tepat
waktu dan efektif mendorong kegigihan SARS-CoV-2 dan kerusakan jaringan,
berkontribusi pada keparahan COVID-19. Selain itu, penelitian juga menunjukkan
peran beberapa protein SARS-CoV-2 dalam menghambat aktivasi imunitas bawaan.
Para peneliti dari penelitian ini, dengan demikian, berfokus pada SARS-CoV-2
ORF6, protein aksesori SARS-CoV-2.
Tentang studi
Dalam penelitian ini, para peneliti menggunakan metode
biokimia dan molekuler, dikombinasikan dengan penelitian hewan in vivo, untuk
membedah dampak antagonis imun bawaan ORF6 pada respons inang terhadap infeksi
SARS-CoV-2. Selain itu, mereka secara fungsional mengkarakterisasi mutasi ORF6
D61L yang umum antara sub-varian Omicron BA.2 dan BA.4.
Tim pertama-tama mentransfeksi sel HEK293T dengan plasmid
yang mengkode SARS-CoV-2 ORF6 dan vektor kosong. Selanjutnya, mereka memeriksa
distribusi intraseluler tingkat bulk poly (A) RNA levels dengan fluorescence in
situ hybridization (RNA-FISH). Ini membantu para peneliti mengevaluasi apakah
interaksi ORF6-Nup98/Rae1 dapat berkontribusi pada penghambatan ekspor nuklir
mRNA inang.
Lebih lanjut, para peneliti berhipotesis bahwa ORF6 dapat
memodulasi ekspresi gen SARS-CoV-2. Jadi mereka pertama-tama menghitung
perbedaan tingkat protein antara tipe liar rSARS-CoV-2 dan sel yang terinfeksi
SARS-CoV-2 ORF6 rekombinan menggunakan proteomik kelimpahan global.
Selanjutnya, mereka menyelidiki apakah ORF6 memodulasi ekspresi protein ini
pada tingkat transkripsi atau pasca-transkripsi.
Untuk studi in vivo, tim tersebut menginfeksi hamster betina
berusia delapan minggu dengan 5x105 plaque-forming units (PFU) baik
dari induk rSARS-CoV-2 WT atau virus yang kekurangan ORF6. Mereka mencatat
penurunan berat badan pada semua hewan dari hari infeksi hingga 15 days
post-infection (dpi). Kemudian hewan tersebut dikorbankan pada 2, 4, dan 6 dpi
untuk diambil paru-paru dan turbinat hidung untuk menentukan titer virus dan
evaluasi histopatologi.
Temuan studi
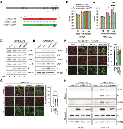
ORF6 secara langsung berinteraksi dengan nucleoporin 98
(Nup98)-ribonucleic acid export 1 (Rae1) complex di pori nuklir, mengganggu
perdagangan nukleo-sitoplasma dua arah dalam dua cara berbeda. Metode pertama
melibatkan penghambatan selektif jalur impor nuklir yang dimediasi karyopherin,
termasuk signal transducers and activators of transcription (STAT) 1 dan STAT2
oleh ORF6. Selain itu, mencegah translokasi nuclear factor kappa B (NF-kB) p65.
Metode kedua melibatkan modulasi host cell messenger ribonucleic acid (mRNA)
export, di mana ORF6 memfasilitasi terjemahan preferensial transkrip virus
SARS-CoV-2 dan mencegah respons antivirus inang.
Residu D61 di ORF terletak dekat dengan residu M58 di C-terminal
tail (CTT) dari protein yang secara langsung berikatan dengan kantong pengikat
RNA dari kompleks Nup98-Rae1. Mutasi ini, yang dimiliki oleh varian Omicron
BA.2 dan BA.4, memengaruhi kemampuan ORF6 untuk memblokir ekspor mRNA inang.
Fenomena ini memiliki implikasi penting untuk penularan dan patogenisitas
SARS-CoV-2. Lebih lanjut, penulis mencatat bahwa SARS-CoV-2 non-structural
protein 1 (NSP1) menghambat ekspor mRNA inang. Pemahaman yang lebih baik tentang
bagaimana ORF6 dan NSP1 saling melengkapi secara fungsional selama infeksi
SARS-CoV-2 akan sangat penting untuk mengungkap mekanisme molekuler yang
mengatur antagonisme imun bawaan dari protein virus ini.
Mengenai efek in vivo dari ORF6, penulis mencatat bahwa
hamster yang terinfeksi dengan pseudovirus SARS-CoV-2 yang dihapus ORF6
mengalami penurunan berat badan yang minimal dan mengurangi cedera paru-paru
dan hiperplasia sel type 2 alveolar (AT2). Temuan ini menunjukkan peningkatan
translokasi STAT1 dan interferon-stimulating genes (ISG) di paru-paru.
Anehnya, ini tidak secara nyata mengurangi replikasi
SARS-CoV-2 di saluran pernapasan hamster yang terinfeksi. Satu penjelasan
adalah bahwa model eksperimental ini tidak dapat mendeteksi dampak in vivo ORF6
pada replikasi SARS-CoV-2, yang secara inheren tidak kentara. Mungkin juga
karena sirkulasi dan transmisi varian Omicron BA.2 dan BA.4 yang mengandung
polimorfisme ORF6 yang merusak pada manusia.
Hasil penelitian juga mengungkap peran ORF6 yang sebelumnya
tidak teramati dalam modulasi ekspresi protein SARS-CoV-2. Para peneliti
mengamati bahwa ekspresi beberapa protein SARS-CoV-2 yang diturunkan dari RNA
ORF1 dan subgenomik diubah dalam sel yang terinfeksi pseudovirus SARS-CoV-2
yang kekurangan ORF6 untuk mendukung ekspresi gen virus struktural dan
aksesori.
Kesimpulan
Hasil penelitian mengidentifikasi ORF6 sebagai kunci
antagonis imun bawaan SARS-CoV-2. Mutasi hilangnya fungsi ORF6 secara nyata
melemahkan respons antivirus inang terhadap SARS-CoV-2 in vitro dan in vivo
dalam model hamster. Lebih lanjut, penelitian ini menyoroti pentingnya
pengawasan genomik dan analisis varian untuk memahami mekanisme yang mendasari
strategi penghindaran kekebalan SARS-CoV-2.
*Pemberitahuan Penting
bioRxiv menerbitkan laporan ilmiah awal yang tidak ditinjau
oleh rekan sejawat dan, oleh karena itu, tidak boleh dianggap sebagai
konklusif, memandu praktik klinis/perilaku yang berhubungan dengan kesehatan,
atau diperlakukan sebagai informasi yang mapan.
Journal reference:
Impact of SARS-CoV-2 ORF6 and its variant polymorphisms on
host responses and viral pathogenesis, Thomas Kehrer, Anastasija Cupic,
Chengjin Ye, Soner Yildiz, Mehdi Bouhhadou, Nicholas A. Crossland, Erika
Barrall, Philip Cohen, Anna Tseng, Tolga Çağatay, Raveen Rathnasinghe, Daniel
Flores, Sonia Jangra, Fahmida Alam, Nacho Mena, Sadaf Aslam, Anjali Saqi,
Arturo Marin, Magdalena Rutkowska, Manisha R. Ummadi, Giuseppe Pisanelli, R.
Blake Richardson, Ethan C. Veit, Jacqueline M.A. Fabius, Margaret Soucheray,
Benjamin J. Polacco, Matthew J. Evans, Danielle L. Swaney, Ana S.
Gonzalez-Reiche, Emilia M. Sordillo, Harm van Bakel, Viviana Simon, Lorena
Zuliani-Alvarez, Beatriz M. A. Fontoura, Brad R. Rosenberg, Nevan J. Krogan,
Luis Martinez-Sobrido, Adolfo GarcÃa-Sastre, Lisa Miorin, bioRxiv pre-print
2022, DOI: https://doi.org/10.1101/2022.10.18.512708,
https://www.biorxiv.org/content/10.1101/2022.10.18.512708v1

.gif)
.gif)

No comments